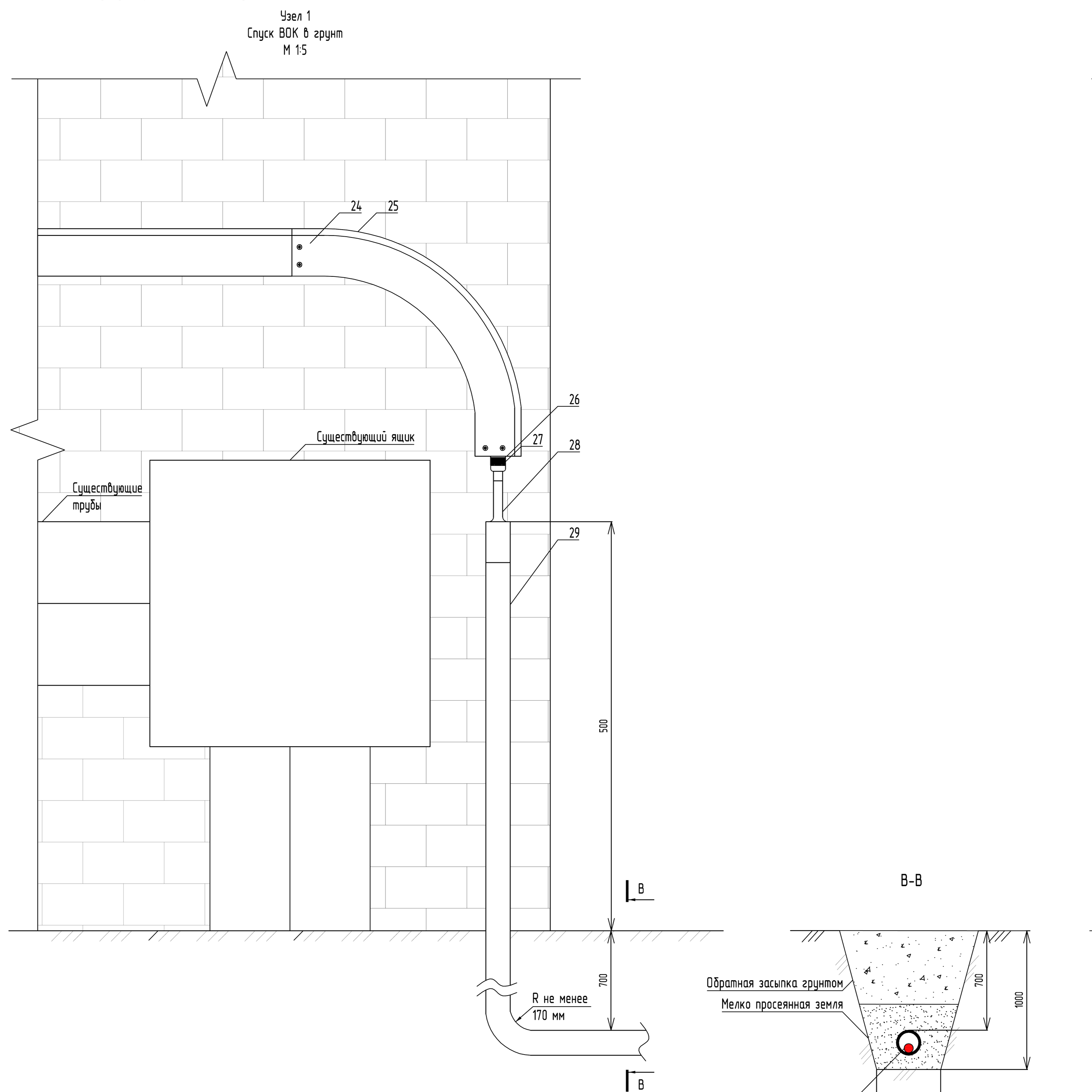
ПС 110 кВ "Восточная". Проектирование каналов связи
Объект
ПС 110 кВ "Восточная"
Город
Екатеринбург
Заказчик
ОАО «КУМЗ»
Сроки выполнения
2014-12-30 – 2014-12-31
Описание
Разработка рабочей документации для организации каналов информационного обмена между ПС 110/10 кВ "Восточная" ОАО "Каменск-Уральского металлургического завода" и диспетчерским центром Филиала ОАО "СО ЕЭС" Свердловское РДУ.